WATER TO WATER HEAT PUMP HOT WATER
1 Isolated valve 2 Y-shape filter 3 Flow switch 4 Check valve 5 Pump 6 Circulating valve 7 Hot water supply valve
8 Cold water supply valve 9 Return valve 10 Expansion drum 11 Manometer 12 Thermometer 13 Bypass valve

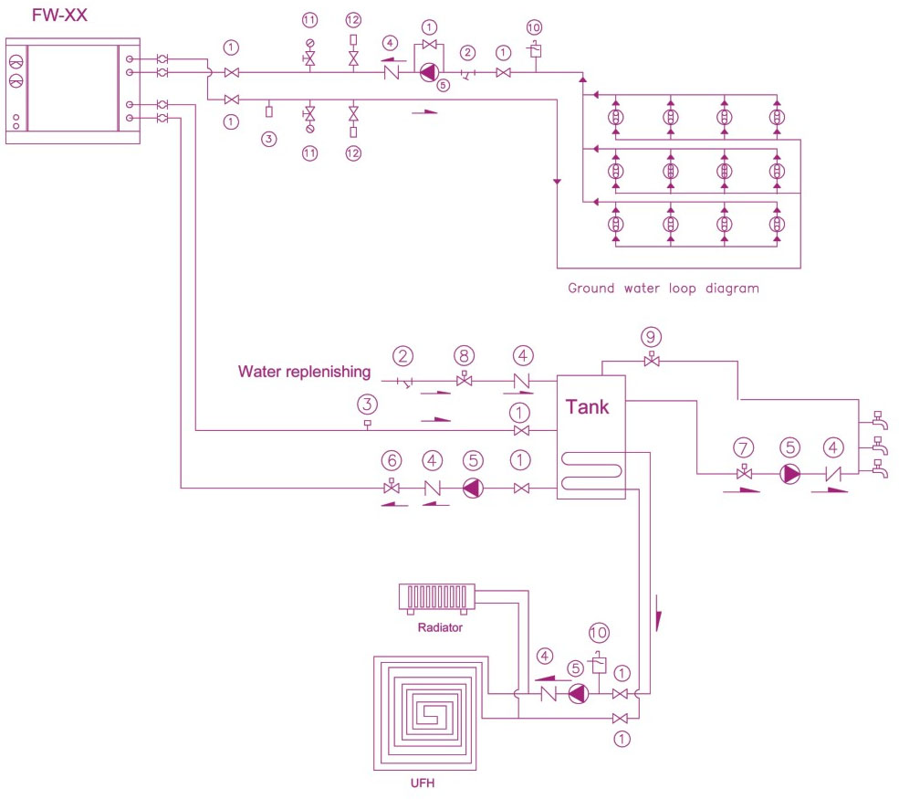
WATER TO WATER HEAT PUMP HOT WATER + COOLING + HEATING
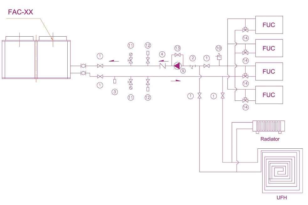
· 1 Isolated valve ·2 Y- shape filter ·3 Flow switch ·4 Check vavle · 5 Pump · 6 Circulating valve ·7 Hot water supply valve
· 8 Cold water supply valve ·9 Return valve · 10 Expansion drum ·11 Manometer · 12 Thermometer · 13 Bypass valve · 14 Three- way valve

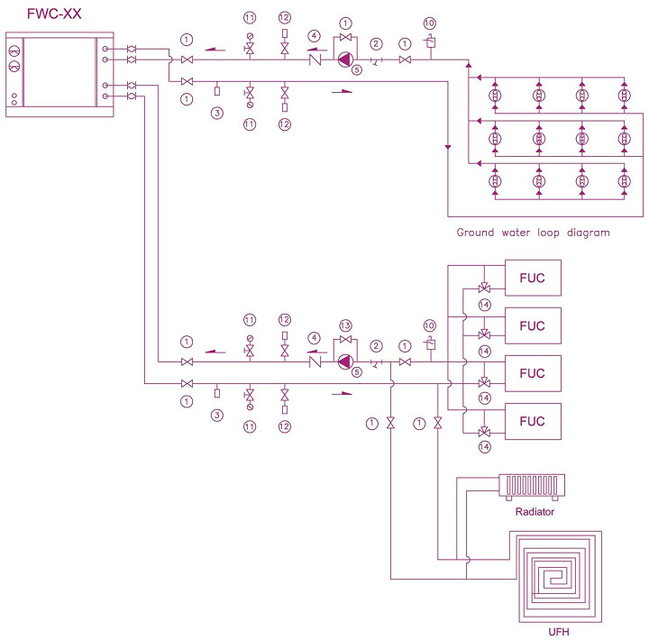
WATER TO WATER HEAT PUMP COOLING + HEATING
·1 Isolated valve ·2 Y- shape filter ·2 Y- shape filter ·3 Flow switch ·4 Check vavle ·5 Pump ·6 Circulating valve ·7Hot water supply valve · 8 Cold water supply valve · 9 Return valve ·10 Expansion drum ·11 Manometer ·12 Thermometer ·13 Bypass valve ·14 Three- way valve

GEOTHERMAL EXCHANGER SCHEMATIC DRAWINGUnderground heat exchanger design requirements
.1. The flow of each well 2 to 3 gallons/min,flo rate of 0.8-1.2m/s ·2. Heat exchange tube025*2.3mm using the PE pipe, heat transfer coefficient:23 -38W/m pipe(46-76W/m well).0.8-1.2m/s . 3. The same distance from the uniform distribution of water flow loop.

AIR TO WATER HEAT PUMP HOT WATER
·1 Isolated valve ·2 Y- shape filter ·3 Flow switch ·4 Check vavle ·5 Pump ·6 Circulating valve· 7 Supply valve · 8 Water replenishing valve ·9 Return valve

HOT WATER + HEATING + HEATING SWIMMING POOL
·1 Isolated valve ·2 Y- shape filter ·3 Flow switch · 4 Check vavle ·5 Pump ·6 Circulating valve ·7 Hot water supply valve·8 cold water supply valve ·9 Return valve ·10 Expansion drum

AIR TO WATER HEAT PUMP HOT WATER + COOLING + HEATING
·1 Isolated valve 2 Y- shape filter · 3 Flow switch ·4 Check vavle·5 Pump ·6 Circulating valve 7 Hot water supply valve 8 Cold water supply valve
· 9 Return valve ·10 Expansion drum ·11 Manometer ·12 Thermometer ·13 Bypass valve ·14 Three-way valve

AIR TO WATER HEAT PUMP HOT WATER + HEATING
·1 Isolated valve ·2 Y- shape filter·3 Flow switch ·4 Check vavle · 5 Pump ·6 Circulating valve · 7 Hot water supply valve·8 cold water supply valve ·9 Return valve ·10 Expansion drum

WATER TO WATER HEAT PUMP COOLING +HEATING
·1 Isolated valve · 2 Y- shape filter ·3 Flow switch ·4 Check vavle ·5 Pump ·6 Circulating valve ·7 Hot water supply valve ·8 Cold water supply valve ·9 Return valve ·10 Expansion drum ·1 Manometer · 12 Thermometer · 13 Bypass valve ·14 Three- way valve
